搜索
Toggle navigation
首页
关于学会
学会简介
学会章程
学会领导
组织架构
加入学会
联系我们
党的建设
作风建设
理论学习
党建动态
政策法规
学会动态
学会活动
通知公告
项目工作
交流合作
学术活动
学术会议
学术研究
教育培训
科普活动
资源下载
加入收藏
联系我们
会员中心
内容发布系统
会员管理系统
立即
投稿
微信公众账号
微信扫一扫加关注
返回
顶部
首页
党的建设
党建动态
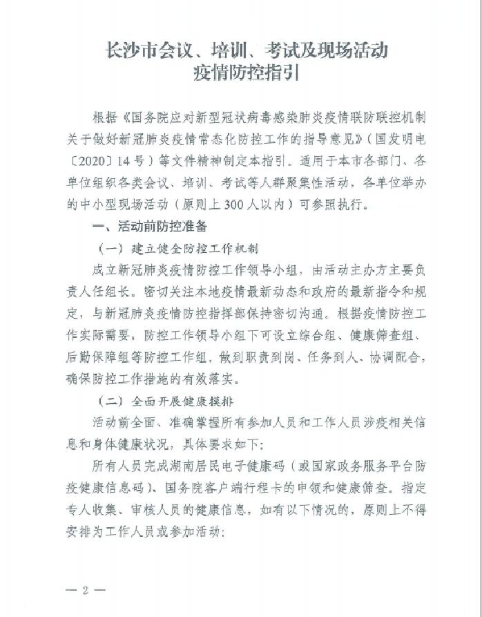
长沙市会议、培训、考试及现场活动疫情防控指引
湖南省健康管理学会
时间 2021-01-07 15:01:52
3 阅读
下一篇 >
长沙市新型冠状病毒...
湖南省健康管理学会居民自救互救指导专业委员会2025年学术会议暨“自救互救”科普竞赛在长沙成功举办
湖南省健康管理学会呼吸介入与精准治疗健康管理专业委员会2025年学术年会暨换届会议顺利召开
湖南省健康管理学会口腔健康科普专业委员会2025年学术年会暨第三届“口腔健康,身心健康”科普交流活动顺利举行
关于召开“湖南省健康管理学会疑难肠病管理专业委员会炎症性肠病研讨会(常德)”的通知